核心技术
高效动压气悬浮离心压缩机关键技术及应用

动压气悬浮离心 压缩机作为新一代无油压缩机,具有结构紧凑、旋转精度高、 无摩擦的特点,是离心压缩机高速化、小型化的新发展方向。 其高承载⻓寿命箔片轴承,超高速稳定气浮转子,小流量高效 叶轮等关键技术,压缩机转子振幅小于12微米,制冷量 630kw,机组能效COP达6.35,IPLV达10.15。

三缸双级变容压缩机技术

三缸双级变容积比压缩机可实现两 种不同容积比的双级压缩,可降低单个气缸的压缩比,减小了 泄漏量,提高了压缩机的容积效率,与单级压缩系统相比,双 级增焓压缩系统具有能力高、能效高和可靠性高的优势,使用 在家用热泵空调、多联式热泵空调、户用冷水热泵机组等多种 类型的热泵产品中。

研发实力
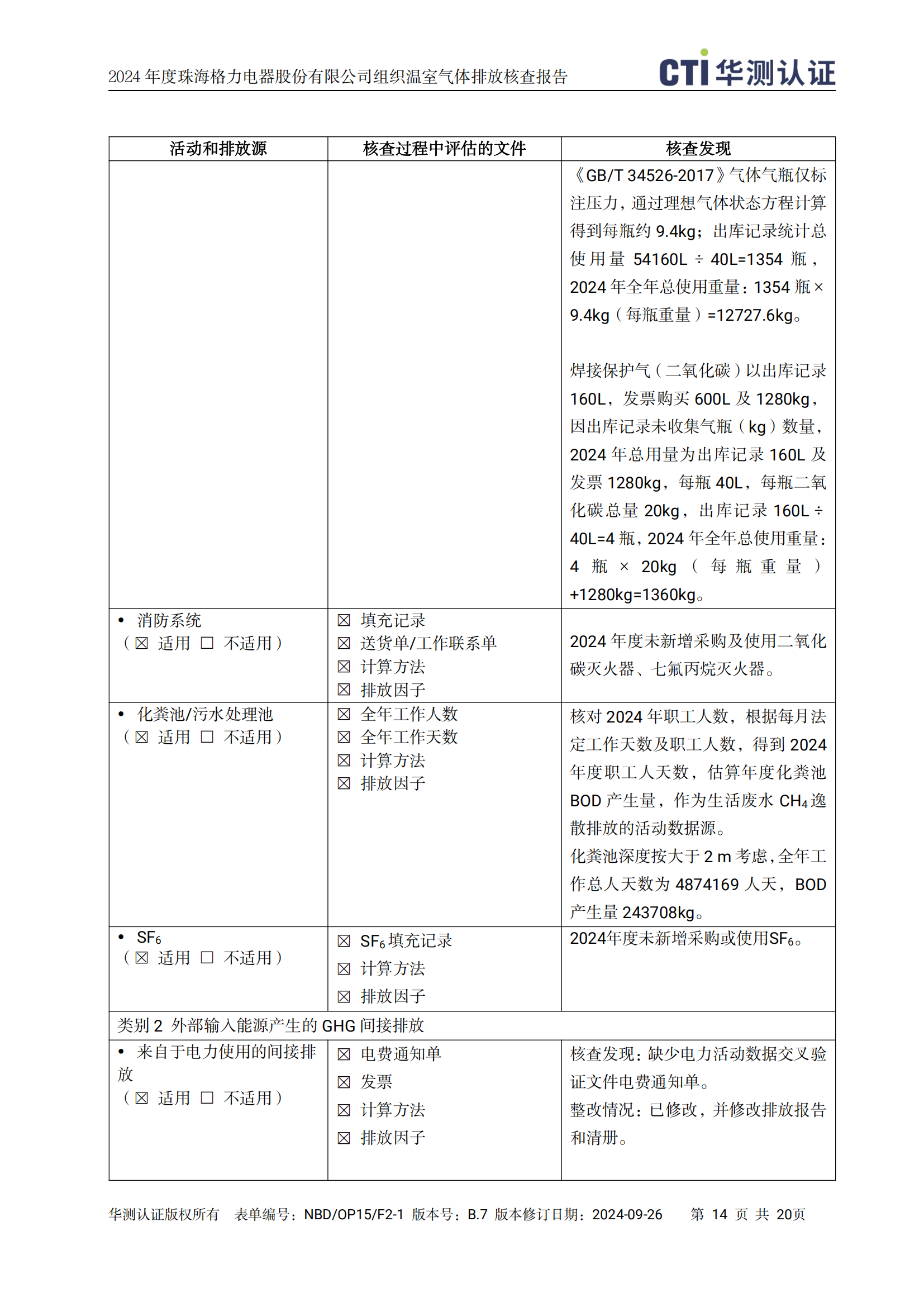
奇异果体育安卓在国内外建有14个生产基地、15个研究院、96个研究所、929个实验室,1万多名科研人员,拥有国家重点实验室、国家工程技术研究中心、国家级工业设计中心、国家认定企业技术中心、机器人工程技术研发中心各1个,同时成为国家通报咨询中心研究评议基地。
巴西基地

巴西基地

成都基地鸟瞰图

成都基地鸟瞰图

重庆基地

重庆基地

奇异果体育安卓巴基斯坦生产基地

奇异果体育安卓巴基斯坦生产基地

杭州基地

杭州基地

洛阳基地

洛阳基地

南京基地

南京基地

芜湖基地

芜湖基地

活动展示
1

“格变科技,力智未来”2019奇异果体育安卓中央空调巡回发布会

厦门站

广州站

石家庄站

珠海站

武汉站

广州站

1

“格变科技,力智未来”2019奇异果体育安卓中央空调活动回顾

2

“格变科技,力智未来”2018奇异果体育安卓中央空调活动回顾

3

“格变科技,力智未来”2017奇异果体育安卓中央空调活动回顾

金叶轮奖

“金叶轮奖”暖通空调设计大赛,由中国勘察设计协会建筑环境与设备分会、国家节能环保制冷设备工程技术研究中心主办,珠海奇异果体育安卓电器股份唯彩看球竞彩协办。大赛秉承“创新、节能、专业”的宗旨,本着“公平、公正、公开”的原则,力求发掘优秀的节能设计方案,推动变频水系统的应用,发展绿色建筑,倡导节能减排。

首届"金叶轮奖"暖通空调设计大赛于2013年4月8日启动,于2014年7月11日在北京国家会议中心举行颁奖典礼,现场,获奖代表均表示本次大赛权威性高,坚持公平、公正、公开的原则,评选过程严谨、专业,评审组专家对设计方案的点评细致,让参赛设计师们受益匪浅。

2015年4月8日,第二届 “金叶轮奖”暖通空调设计大赛在第二十六届中国制冷展奇异果体育安卓展位启动,于2016年4月7号在第二十七届中国制冷展奇异果体育安卓展位进行预审结果公示,最终金、银、铜、优秀奖项的评审和颁奖盛典概况,请持续926tv体育直播频道中国勘察设计协会官网、或国家节能环保制冷设备工程技术研究中心官网(www.ercgre.org)。

介绍
“金叶轮奖”暖通空调设计大赛,由中国勘察设计协会建筑环境与设备分会、国家节能环保制冷设备工程技术研究中心主办,珠海奇异果体育安卓电器股份唯彩看球竞彩协办。大赛秉承“创新、节能、专业”的宗旨,本着“公平、公正、公开”的原则,力求发掘优秀的节能设计方案,推动变频水系统的应用,发展绿色建筑,倡导节能减排。

首届"金叶轮奖"暖通空调设计大赛于2013年4月8日启动,于2014年7月11日在北京国家会议中心举行颁奖典礼,现场,获奖代表均表示本次大赛权威性高,坚持公平、公正、公开的原则,评选过程严谨、专业,评审组专家对设计方案的点评细致,让参赛设计师们受益匪浅。

2015年4月8日,第二届 “金叶轮奖”暖通空调设计大赛在第二十六届中国制冷展奇异果体育安卓展位启动,于2016年4月7号在第二十七届中国制冷展奇异果体育安卓展位进行预审结果公示,最终金、银、铜、优秀奖项的评审和颁奖盛典概况,请持续926tv体育直播频道中国勘察设计协会官网、或国家节能环保制冷设备工程技术研究中心官网(www.ercgre.org)。

规则
第二届参赛作品要求
1、设计阶段:已完成施工图设计,未施工或正在施工中的项目;(以作品投稿日为准)
2、设计内容:各种工业及民用建筑采用集中空调的设计项目,要求涉及集中空调水系统,空调冷水机组或者空调循环水泵采用变频技术;
3、 设计规模:建筑空调面积10000m2以上或空调主机装机容量达到1800kW以上。

参赛单位与人员要求
1、参赛单位资格:在中国境内进行了工商注册,具有设计资质的设计单位;
2、 参赛人员资格:符合参赛单位资格要求的单位所属设计人员;
3、参赛申报人员数量:单个参赛项目申报人员数量不超过5人,其中第一排名人应为参赛项目的本专业第一负责人(以正式交付图纸的签字为准)。

作品提交
1、作品截稿时间:2016年3月15日(以邮戳日期为准);
2、作品邮寄地址:珠海市前山金鸡西路789号国家节能环保制冷设备工程技术研究中心,邮编:519070,收件人:章贤丰
3、组委会联系人:
杨爱丽 010-88383814
金久炘010- 82399956
白小步010-66711798 13501165763
卢莉莎 0756- 8668648 18926931703
张鹏娥 0756-8974051 18926930125
周 伟 0756-8522182 18926930861
章贤丰0756-8974520 18998192527
邮箱:jinyelun@vip.163.com
网站:www.ercgre.org

申报材料
1)符合参赛作品要求的项目,填写申报书,一式三份,需要同时提供电子版申报书;
注:申报书格式请在相关网站下载:中国勘察设计协会建筑环境与设备分会官网(国家节能环保制冷设备工程技术研究中心官网(网址:www.ercgre.org)
2)施工图设计的主要设计图纸(图纸规格、内容按网站发布的申报书具体细则要求),包含(但不限于)以下内容:
①设计、施工说明;
②主要设备表;
③系统原理图或系统图(冷热源系统、空调水系统、空调风系统、防排烟系统以及控制系统等)
④该项目主要功能的暖通空调平(剖)面图;
⑤主要设备机房(冷热源机房、空调通风机房)平、剖面图。
3)计算书;
4)第一专业负责人的个人资料:身份证(复印件)、简历等;
5)项目方案说明:要求包含项目概况、项目建筑效果图、项目市政基础设施介绍、项目所在地气象气候条件及可供选择的可再生能源条件介绍、项目所选集中空调水系统方案的技术、经济性分析;
6)提交作品资料需要同时提供纸质版与电子版资料;
7)申报材料应经所在单位签署意见并加盖公章后,作品邮寄至国家节能环保制冷设备工程技术研究中心;
8)不接受以个人名义申报的项目

奖项
金奖1名,奖金人民币50000元;
银奖5名,奖金人民币30000元;
铜奖10名,奖金人民币20000元;
优秀奖20名,奖金人民币5000元;
注:上述奖金金额均为税前金额,奖金税由获奖者自行承担

作品即将上线,敬请期待

奇异果体育安卓电器子品牌
底部 -->
微信
总机:0756-8614883 + 传真:0756-8614998 中央空调咨询电话:(0756)8614883
Copyright@珠海奇异果体育安卓电器股份唯彩看球竞彩 粤公网安备 44040202000145号 粤ICP备05006515号